logo

咨询热线:(0754)82904576

急诊电话:(0754)82903120

关注微信公众号
汕头大学精神卫生中心-首页
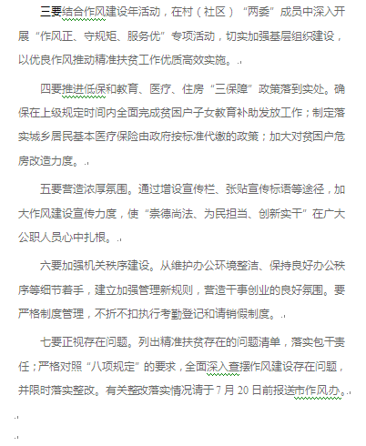
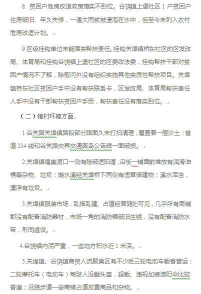
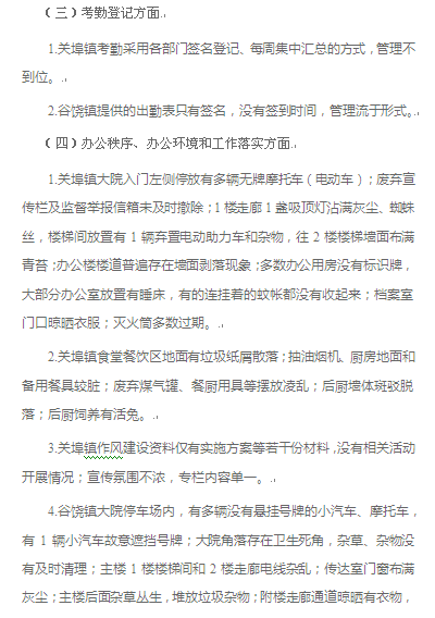
【督查通报】汕头市作风建设年活动督查通报〔2017〕第9期
2017/7/20 0:00:00

© 2011 汕头大学精神卫生中心 备案序号:粤ICP备17132868号 [ 粤卫网申(2011)153]
X